Introduction
In the quest for a more defined silhouette, many individuals find themselves contemplating the delicate interplay between exercise and breast size. This pursuit often stems from a desire for aesthetic enhancement, yet it is essential to grasp the profound impact that targeted workouts and overall body composition can have on one’s journey toward confidence and self-acceptance. The challenge, however, lies in navigating the complexities of body fat distribution and personal wellness: how can one effectively reduce breast size through exercise while embracing these intricacies?
This article invites you to explore effective strategies and exercises that not only promote a firmer chest but also enhance overall health. Through this exploration, readers will uncover a path toward their ideal physique, one that harmonizes beauty with well-being, ultimately leading to a transformative experience.
Defining Exercises for Breast Size Reduction
Imagine standing before the mirror, yearning for a silhouette that embodies grace and confidence. The quest for beauty often brings forth concerns about body proportions, particularly in the chest area. While it is a common desire to achieve a more defined appearance, the journey toward this transformation can feel daunting. Yet, there is hope.
To understand what exercise reduce breast size, it’s important to note that exercises aimed at size reduction primarily focus on strengthening the pectoral muscles while simultaneously encouraging a decrease in overall body fat. It is essential to understand that no single workout can specifically target fat in the chest; however, knowing what exercise reduce breast size can help in effectively toning the pectoral region and promoting fat loss throughout the body. Engaging in typical workouts such as:
- Push-ups
- Chest presses
- Invigorating cardio activities like running or swimming
not only enhances body definition but also contributes to overall weight reduction. As the body sheds excess fat, the chest, predominantly composed of fatty tissue, may experience a reduction in volume, which raises the question of what exercise reduce breast size, leading to a more harmonious silhouette.
Through dedication and the right approach, individuals can embark on a [[[[[transformative journey](https://www.drgolshani.com/5-best-practices-for-gynecomastia-post-op-recovery/)](https://www.drgolshani.com/5-best-practices-for-gynecomastia-post-op-recovery/)](https://www.drgolshani.com/5-best-practices-for-gynecomastia-post-op-recovery/)](https://www.drgolshani.com/5-best-practices-for-gynecomastia-post-op-recovery/)](https://www.drgolshani.com/5-best-practices-for-gynecomastia-post-op-recovery/), witnessing the gradual yet remarkable changes in their physique. The path to achieving a refined and elegant appearance is within reach, inviting you to embrace the exceptional care and expertise that can guide you toward your aesthetic aspirations.

Understanding the Role of Exercise in Body Composition
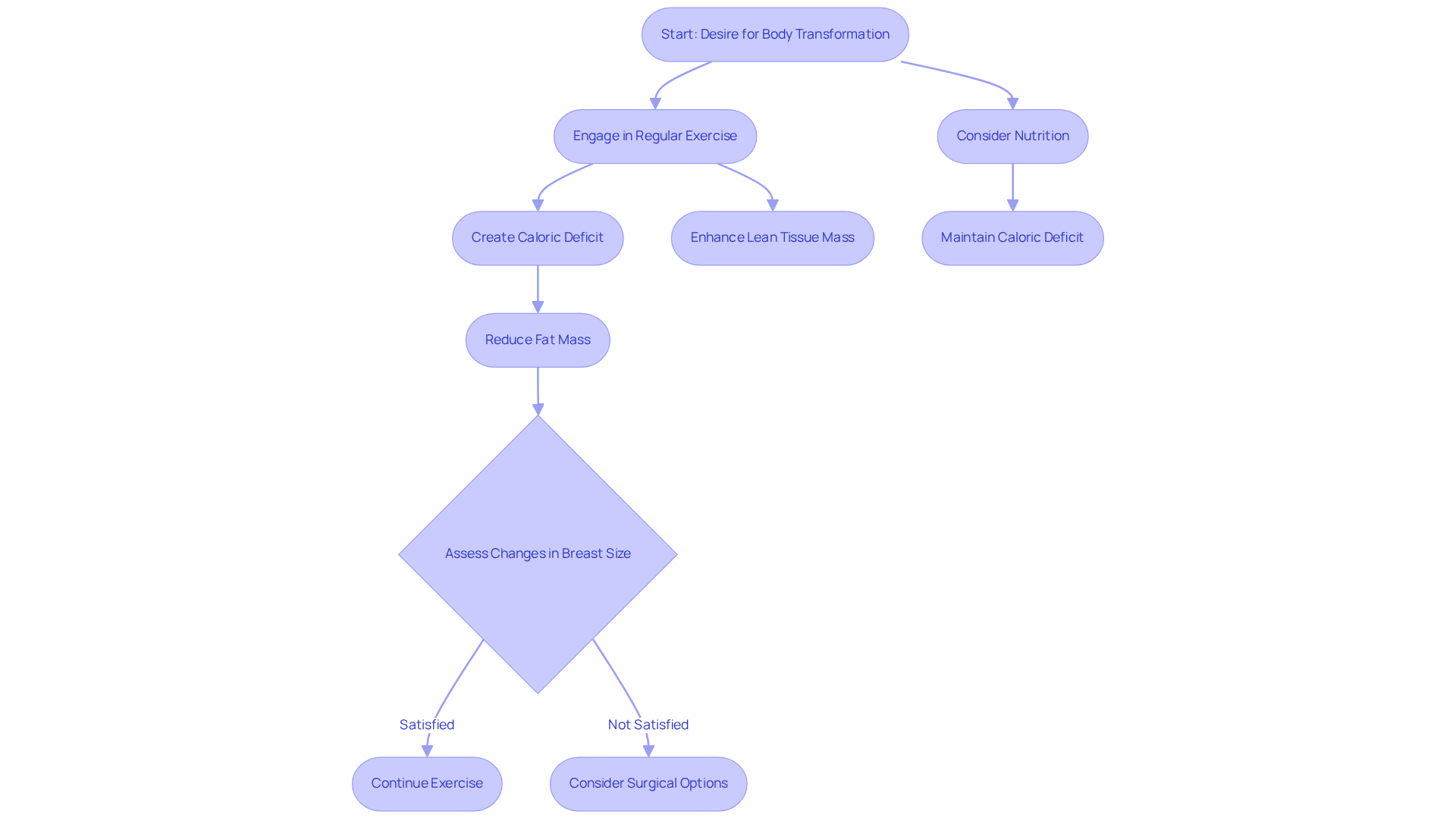
Imagine standing before the mirror, yearning for a silhouette that embodies beauty and confidence. Exercise plays a pivotal role in this pursuit, particularly in understanding what exercise reduces breast size by transforming body composition and enhancing lean tissue mass while diminishing fat mass. As individuals commit to regular physical activity, they create a caloric deficit, a pathway that often leads to weight loss. This journey, however, is not without its challenges. As overall body fat diminishes, many wonder what exercise reduces breast size, leading to a decrease in volume of the mammary glands, which are primarily composed of fat tissue, and stirring concerns about aesthetics.
Yet, there is hope. Engaging in strength training, particularly exercises that target the chest, can significantly enhance the visual appeal of the bust. By developing the underlying pectoral muscles, one can achieve a firmer appearance, even if the dimensions remain largely unchanged. Nutritionists emphasize the importance of maintaining a caloric deficit, a crucial element for successful weight loss that can further contribute to a reduction in chest volume.
Consider the stories of those who have embarked on this transformative journey. Individuals who have successfully shed excess weight often witness a corresponding reduction in chest volume, raising the question of what exercise reduces breast size and highlighting the profound connection between overall fat loss and mammary tissue. Recent insights affirm that a meticulously crafted workout regimen, paired with appropriate nutrition, can lead to remarkable changes in body composition, including understanding what exercise reduces breast size.
For those who find that physical activity alone does not yield their desired results, surgical options such as liposuction may offer a complementary solution. This approach provides a more comprehensive strategy for body shaping, allowing individuals to embrace their beauty with confidence. The journey to achieving one’s ideal form is not merely about aesthetics; it is about embracing a transformation that resonates deeply within.

Effective Exercises for Reducing Breast Size
In the pursuit of beauty and self-confidence, many individuals find themselves grappling with what exercise reduce breast size. This journey, often fraught with emotional tension, can be beautifully transformed through a selection of exercises that not only enhance physical appearance but also foster a sense of empowerment.
- Push-Ups stand as a timeless exercise, elegantly targeting the pectoral muscles. This classic movement not only tones the chest area but also enhances overall upper body strength, contributing to a refined silhouette. Personal trainers frequently extol the virtues of push-ups, recognizing their role in elevating both strength and aesthetics.
- The Chest Press, whether performed with weights or resistance bands, serves to fortify the pectoral region, yielding a firmer and more defined contour. This exercise is often recommended for its remarkable efficacy in strength development, allowing individuals to embrace their transformation with grace.
- Engaging in cardio workouts such as running, swimming, and cycling is essential for those wanting to discover what exercise reduce breast size by burning calories and reducing body fat. The rhythm of regular cardio not only enhances fitness levels but also promotes overall health, intertwining physical vitality with emotional well-being.
- While primarily a core exercise, Planks also engage the chest tissues, contributing to a holistic sense of strength and stability. This multifaceted activity is advantageous for developing endurance and toning various muscle groups simultaneously, embodying the essence of a balanced fitness regimen.
- Incorporating Resistance Training through movements like dumbbell flyes and wall presses further refines the tone of the chest region. These exercises are instrumental in promoting muscle growth, allowing individuals to witness the transformation of their chest appearance with elegance.
By integrating these activities with a balanced diet, one can enhance outcomes and foster overall wellness. The journey of physical activity is not merely about aesthetics; it is intricately linked to improved self-esteem and a reduced risk of chronic illnesses, inviting individuals to embrace a life of beauty and health.
Complementary Factors in Breast Size Reduction
Imagine standing before the mirror, yearning for a silhouette that embodies grace and elegance. For many, the desire to understand what exercise reduce breast size is not merely a matter of aesthetics; it is a journey towards self-acceptance and confidence. While exercise plays a pivotal role in this transformation, knowing what exercise reduce breast size along with several complementary factors can significantly enhance the results.
- Diet serves as the foundation of this journey. A balanced regimen, abundant in fruits, vegetables, lean proteins, and whole grains, not only supports weight loss but also nurtures overall health. By consciously reducing caloric intake and steering clear of processed foods, one can further facilitate the loss of excess fat, paving the way for a more refined figure.
- Hydration is equally essential. Maintaining optimal hydration levels is crucial for overall well-being and contributes to skin elasticity, a vital aspect of a youthful and appealing chest. When the skin retains its suppleness, it enhances the overall aesthetic, allowing for a more harmonious appearance.
- Hormonal balance plays a subtle yet significant role in influencing chest size. Fluctuations in hormones can lead to changes in mammary tissue. By embracing a healthy lifestyle, one can help regulate these hormones, fostering a more balanced and pleasing silhouette.
- Moreover, posture cannot be overlooked. The way one carries themselves can dramatically alter the perception of their bosom. Strengthening the back and shoulder muscles not only supports better posture but also creates an illusion of a smaller, firmer chest, enhancing one’s overall elegance.
Incorporating these elements alongside a consistent exercise routine can help answer what exercise reduce breast size and lead to profound and sustainable transformations. This journey is not just about physical change; it is about embracing a new chapter of self-love and confidence, inviting you to experience the exceptional care and results that await.

Conclusion
Embarking on the journey to reduce breast size through exercise transcends mere aesthetics; it unfolds as a pathway to enhanced self-confidence and body positivity. By grasping the intricate relationship between exercise and body composition, individuals can engage in targeted workouts that not only strengthen the pectoral muscles but also promote overall fat loss. This holistic approach paves the way for a more refined silhouette, empowering individuals to embrace their bodies with grace and dignity.
The article illuminates several effective exercises, including:
- Push-ups
- Chest presses
- Invigorating cardio activities
These contribute not only to breast size reduction but also to overall fitness. Complementary factors such as a balanced diet, proper hydration, hormonal equilibrium, and good posture further enhance the results of exercise, crafting a comprehensive strategy for transformation. Each element plays a pivotal role in achieving the desired outcome, underscoring that this journey is as much about mental and emotional well-being as it is about physical change.
Ultimately, the pursuit of a smaller breast size through exercise embodies more than mere appearance; it signifies a profound commitment to self-care and empowerment. By integrating these strategies into daily routines, individuals can cultivate not only a more harmonious physique but also a deeper sense of self-acceptance and confidence. The time to embrace this transformative journey is now, inviting everyone to take that first step toward a healthier, more balanced life.
Frequently Asked Questions
What is the main focus of exercises aimed at breast size reduction?
Exercises aimed at breast size reduction primarily focus on strengthening the pectoral muscles while encouraging a decrease in overall body fat.
Can specific exercises target fat loss in the chest area?
No single workout can specifically target fat in the chest; however, certain exercises can help tone the pectoral region and promote overall fat loss.
What types of exercises are recommended for reducing breast size?
Recommended exercises include push-ups, chest presses, and invigorating cardio activities like running or swimming.
How do these exercises contribute to breast size reduction?
These exercises enhance body definition and contribute to overall weight reduction, which may lead to a decrease in breast volume as the body sheds excess fat.
What is the overall goal of engaging in exercises for breast size reduction?
The overall goal is to achieve a more harmonious silhouette and a refined appearance through dedication and the right approach to fitness.
List of Sources
- Defining Exercises for Breast Size Reduction
- Can Exercise Help Lift Sagging Breasts? (https://everydayhealth.com/health-impacts/exercises-tone-saggy-breasts)
- 10 simple Breast Reduction exercises for at home | Pall Mall (https://pallmallmedical.co.uk/blogs/10-simple-breast-reduction-exercises-for-at-home)
- Breast Size and Exercise: Scientists Uncover Surprising Link (https://scitechdaily.com/breast-size-and-exercise-scientists-uncover-surprising-link)
- Can Exercise Reduce the Size of Your Breasts? | Dr. Khalil (https://drkhalilmd.com/can-exercise-reduce-the-size-of-your-breasts)
- How to reduce breast size: 5 natural methods (https://medicalnewstoday.com/articles/323920)
- Understanding the Role of Exercise in Body Composition
- What Effect Does Physical Activity Have on Body Composition? | InBody USA (https://inbodyusa.com/blogs/inbodyblog/how-do-different-exercises-impact-your-body-composition)
- Can Exercise Alone Reduce Your Breast Size? (https://synergyplasticsurgery.com/blog/can-exercise-alone-reduce-your-breast-size)
- 30 Badass Gym Quotes to Fuel Your Workout | Strong Viking (https://strongviking.com/en/30-badass-gym-quotes)
- The prospective association between different types of exercise and body composition – PMC (https://pmc.ncbi.nlm.nih.gov/articles/PMC4643425)
- 40 Workout Motivational Quotes Inspired By Health Coaches And Celebrities (https://healthcoachinstitute.com/articles/24-workout-motivational-quotes)
- Effective Exercises for Reducing Breast Size
- Benefits of exercise (https://nhs.uk/live-well/exercise/exercise-health-benefits)
- 12 cardio exercises ranked for fat burn – tested with the world’s most accurate calorie tracker (https://runnersworld.com/uk/training/motivation/a70392311/best-cardio-for-fat-burn)
- Physical Activity and Cancer Fact Sheet (https://cancer.gov/about-cancer/causes-prevention/risk/obesity/physical-activity-fact-sheet)
- Self-reported breast size, exercise habits and BREAST-Q data – an international cross-sectional study of community runners – PMC (https://pmc.ncbi.nlm.nih.gov/articles/PMC10339238)
- Understand your body composition for as low as $40 (https://bodyspec.com/blog/post/best_cardio_for_fat_loss_sciencebacked_guide)
- Complementary Factors in Breast Size Reduction
- Can Diet and Exercise Reduce Your Breast Size? (https://tcplasticsurgery.com/breast-procedures/can-diet-and-exercise-reduce-your-breast-size)
- How to reduce breast size: 5 natural methods (https://medicalnewstoday.com/articles/323920)
- Dietary water affects human skin hydration and biomechanics – PMC (https://pmc.ncbi.nlm.nih.gov/articles/PMC4529263)
- Can Diet and Exercise Reduce Your Breast Size? (https://drcarmen.com.au/blogs/can-diet-and-exercise-reduce-your-breast-size)
